宁陵县近2天新增29例涉5省输入病例/宁陵县最新消息
0
2026-04-28
〖One〗河北廊坊市文安县6级地震3月6日15时25分,文安县发生6级地震,震源深度15千米,未造成明显影响。青海海北州门源县2级地震3月7日22时35分,门源县发生2级地震,震源深度9千米,无人员伤亡报告。

〖Two〗事件概述:天津一中小学配餐公司后厨环境地面潮湿布满食物残渣、食物随意摆放,已责令该涉事企业暂停营业。安徽宿州司机错把油门当刹车事件 事件概述:安徽宿州一轿车倒车出库时,错把油门当刹车导致车辆失控,造成两人受重伤,一人受轻伤。
〖Three〗在新时代背景下,面对突发事件,社会公众和媒体的反应往往迅速且强烈。因此,政府和相关机构需要具备冷静应对的能力,以减少舆论带来的负面影响。利用舆情监测工具,如军犬舆情,可以及时捕捉网络上的舆论动态,了解公众和媒体对于突发事件的看法和意见。
〖Four〗分为政治舆情、经济舆情、文化舆情、社会舆情。在一定的社会空间内,围绕中介性社会事件的发生、发展和变化,作为主体的民众对作为客体的社会管理者、企业、个人及其他各类组织及其政治、社会、道德等方面的取向产生和持有的社会态度。
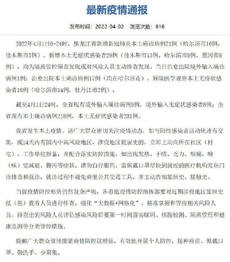
月20日0-24时,31个省(自治区、直辖市)和新疆生产建设兵团报告新增本土确诊病例2830例,新增本土无症状感染者16552例,具体分布城市如下:本土确诊病例分布城市上海:2634例,含459例由无症状感染者转为确诊病例。吉林:95例,含32例由无症状感染者转为确诊病例。黑龙江:42例。江西:14例。
〖One〗湖北新增确诊病例数骤减,全省新增确诊数小于武汉新增数的原因是部分市(州)存在确诊病例核减情况。具体解释如下:数据情况19日0时至24时,湖北全省新增确诊349例,武汉市新增为615例。
〖Two〗湖北黄冈新增确诊病例数自2月7日至11日连续五天总体呈下降趋势,从144例逐步降至66例。
〖Three〗同期其他积极信号包括:现有确诊病例数开始下降(57805例,较前一日减少211例)、全国除湖北外新增确诊人数15连降、湖北除武汉外新增确诊降至两位数等,共同构成疫情防控形势持续向好的态势。
〖One〗月26日至29日,安徽宿州市泗县累计新增新冠阳性感染者31例,分别位于合肥市、淮北市和宿州市,在对这31例新增进行流调时发现,不少阳性感染者都与江苏南京、徐州、淮安有过密切接触。
〖Two〗新增确诊病例总体情况:9月17日0—24时,31个省(自治区、直辖市)和新疆生产建设兵团报告新增确诊病例46例。其中境外输入病例15例,本土病例31例,且这31例本土病例均在福建。福建本土病例分布:莆田市:21例。
〖Three〗个省和新疆生产建设兵团报告称12月3日的0:00~24:00新增确诊病例90例,其中包括本土病例75例,这75例确诊病例中,内蒙古呼伦贝尔市占61例,黑龙江哈尔滨市占5例,河北石家庄市占4例,云南德宏傣族景颇族自治州占4例,广东省广州市占1例,但是并没有新增死亡病例。
月3日0—24时,31个省(自治区、直辖市)和新疆生产建设兵团报告新增确诊病例90例,其中本土病例75例,涉及省份及具体分布如下:内蒙古:新增本土确诊61例,均在呼伦贝尔市,其中满洲里市58例、新巴尔虎右旗3例,含3例由无症状感染者转为确诊病例(均在新巴尔虎右旗)。黑龙江:新增本土确诊5例,一地区调整为中风险地区。
近期,中国疫情防控形势依然严峻,各地相继出现本土病例。据统计,全国31个省份在最近一段时间内新增了75例本土病例,涉及河北、黑龙江、吉林、广东和云南等5个省份。这些病例的出现,再次提醒我们要高度重视疫情防控工作,加强防控措施,切实保障人民群众的生命安全和身体健康。
个省和新疆生产建设兵团报告称12月3日的0:00~24:00新增确诊病例90例,其中包括本土病例75例,这75例确诊病例中,内蒙古呼伦贝尔市占61例,黑龙江哈尔滨市占5例,河北石家庄市占4例,云南德宏傣族景颇族自治州占4例,广东省广州市占1例,但是并没有新增死亡病例。
近日,全国31个省份报告了新增75例本土确诊病例,这一数字引起了广泛关注。这些新增病例分布在河北、XX、XX、XX、XX五个省份,其中河北省是病例数最多的省份。这一情况再次提醒我们,疫情防控工作丝毫不能放松,必须时刻保持高度警惕。针对当前的疫情形势,各地已经迅速行动起来,采取了一系列有力措施。
中国31个省份新增的75例本土病例涉及河北、黑龙江、吉林、广东和云南等5个省份。河北省:是此次疫情的重灾区之一,新增病例数量较多。为控制疫情,河北省政府已采取加强社区管理、人员排查、医疗救治等措施。黑龙江省:也出现了本土病例,面临疫情防控的挑战。
月26日0—24时,全国新增确诊病例75例,其中本土病例55例,境外输入病例20例。具体分布及疫情相关数据如下:新增确诊病例分布 境外输入病例:共20例,涉及6个省份,具体为广东7例、上海5例、甘肃4例、天津2例、江苏1例、四川1例。
省份新增本土“86+206”例主要涉及的省份及具体情况如下:本土确诊病例(86例)分布:甘肃新增36例,为当日本土确诊病例数最多的省份;广东新增32例,是南方地区病例集中的省份;上海新增5例,显示其仍存在局部传播风险;江西新增5例;海南新增3例;江苏新增2例;内蒙古、河南、重庆各新增1例。
国内疫情又爆发了吗,国内疫情防控、检测趋于平稳。31省区市新增本土“126+823”9月14日0—24时,31个省(自治区、直辖市)和新疆生产建设兵团报告新增确诊病例167例。
中国内地现在很多地方都有疫情,黑龙江最为严重,辽宁、贵州、甘肃、新疆、西藏,上海、北京、陕西、河南等很多省份都出现不同程度的散发性疫情。