今日疫情31个省份新增情况/今日疫情31省市
0
2026-04-30
〖One〗新冠疫情仍在全球范围内构成重大威胁,变异毒株不断出现,长期后遗症影响逐渐显现,且今冬多国面临疫情反弹高风险。今冬多国面临新冠疫情反弹高风险随着北半球冬季来临,气温下降、社交活动转至室内、假期旅行增加等因素,叠加更易逃避免疫的新变异毒株出现,多国新冠疫情感染率明显反弹。

长沙在2017年2月1日前确诊了2017年首例H7N9病例,在撰写相关文章时又新增一例,且湖南此前已有5例H7N9死亡病例,年初湖南共出现19例感染病例。目前进入H7N9高发季,需加强预防,正确看待食用禽类问题。
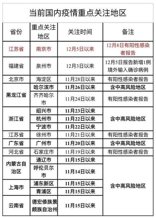
013年3月31日上海首次发现H7N9型禽流感2013年3月31日,我国上海在全球范围内首次发现新亚型流感病毒H7N9型禽流感。中国国家卫生和计划生育委员会2013年3月31日通报,上海市和安徽省、江苏省南京发现4例人感染H7N9禽流感病例,其中该省滁州市确诊1例人感染H7N9禽流感病例,病情危重,正在积极抢救中。
〖One〗死亡卡超过7天未提交即视为迟报,但乡镇卫生院无联网条件时可宽限至30天;若涉及死亡病例报告卡填报,需在死亡后3天内完成,与网络直报共同构成“3+7”双时限制度。常规情况下的迟报判定标准根据相关规定,医疗机构在开具死亡证明后,需通过“中国疾病预防控制信息系统”等平台完成死亡报告卡的网络直报。
〖Two〗没有规定具体时间限制,建议是尽快办理手续。老人死亡后,其养老保险个人账户个人缴费部分(含历年的利息和滚存利息)可以继承。继承人凭死亡证明或户籍注销证明,公安局开具继承人和死亡人员的关系证明以及继承人的有效证件,到参保的社会保险经办机构办理一次性支付手续。同时,该参保人的养老保险关系终止。
〖Three〗然而,实践中对于超过这个期限未办理销户手续的情况,并没有明确的法律条文规定具体的“最迟年限”以及相应的惩罚措施。因此,严格来说,法律上并没有一个明确的“过世不销户最迟几年”的说法。
〖One〗截至2月10日24时,成都市新增新冠肺炎确诊病例1例,累计报告确诊病例124例,累计出院41人,死亡1人,现有确诊病例82例,1511例密切接触者正在接受医学观察。新增确诊病例情况患者为29岁女性,常住成都市天府新区,系2月6日确诊病例的家属。1月27日出现咳嗽症状,2月5日隔离治疗,2月10日确诊。
〖Two〗月29日成都新增境外输入确诊病例1例为中国籍,从柬埔寨抵蓉后隔离期间由无症状感染者转为确诊,具体情况如下:病例基本信息:中国籍,从柬埔寨乘坐KR961次航班,于12月22日抵达成都。入境后立即被集中隔离观察。
〖Three〗累计确诊:125人累计出院:41人危重病例:11人死亡病例:1人隔离治疗:其余83人均在定点医院隔离治疗密切接触者:1415例密切接触者正在接受医学观察四川省疫情概况(截至2月11日24时)新增确诊:全省新增19例,其中成都市1例,其余分布在甘孜州、达州市、内江市、泸州市、绵阳市、眉山市、宜宾市。
〖Four〗四川省疫情概况(8月19日0-24时)新增确诊:全省新增1例境外输入确诊病例(即成都病例),无新增治愈出院、疑似或死亡病例。累计数据:累计报告确诊病例627例(境外输入86例),累计治愈出院609例,死亡3例。现有在院隔离治疗15例,551人尚在接受医学观察。
〖Five〗月30日,成都市新增境外输入新冠肺炎确诊病例2例,其中1例为昨日通报的无症状感染者订正,新增出院1人,无新增无症状感染者,1名境外输入无症状感染者解除集中隔离医学观察。 具体信息如下:新增境外输入确诊病例详情 患者1:基本信息:男,59岁,伊拉克籍。
〖Six〗截至12月24日24时,全省183个县(市、区)全部为低风险地区。各市(州)确诊病例及无症状感染者累计情况:成都市:确诊病例:累计287例,累计治愈出院251例,在院隔离治疗26例。无症状感染者:12月24日新增1例,未解除隔离12例。
欧洲多国因新冠疫情凶猛反扑而收紧防控措施,奥地利宣布全国“封锁”并推行强制性疫苗接种,德国等国也面临严峻形势并采取相应措施。欧洲疫情形势严峻 近期,欧洲新冠疫情持续恶化,一些国家报告的新增确诊病例数创下疫情以来新高。据世界卫生组织发布的数据,欧洲地区过去一周内每10万人7天内新增确诊病例230例,为全球最高。
欧洲多国推行“健康通行证”制度,意大利、法国、英国、塞浦路斯、奥地利、葡萄牙和希腊等国已实施或计划实施相关措施,以应对德尔塔变异病毒威胁并阻止疫情反扑。
家庭防控:建议每日开窗通风至少2-3次,每次30分钟以上;使用符合标准的空气消毒机对密闭空间进行辅助消毒。这些措施在多地疫情防控中发挥了重要作用,有效阻断了病毒通过空气传播的链条。
近期,欧洲第二波新冠疫情来势凶猛,意大利单日新增确诊人数屡创新高,患者死亡人数也大幅增加。针对这一严峻形势,中国驻意大利大使馆紧急发布了一系列提示,以保障全体旅意侨胞、留学生和中资机构人员的健康和安全。
英国解封计划:下周起逐步放松封锁措施,计划夏季全面开放,经济复苏步伐加快。欧洲疫情:第三波疫情来势凶猛,变种病毒肆虐叠加疫苗短缺,多国面临防控压力。行业与公司动态小米造车:雷军确认首款车为轿车或SUV,价格区间10万-30万元,瞄准大众市场。
疫情反扑指的是在疫情防控取得一定成效后,疫情再次出现爆发或反弹的情况,导致疫情形势重新变得严峻。具体可以从以下几个方面理解: 发生时机:疫情反扑通常发生在疫情防控措施得到一定程度的放松或人们开始忽视防疫规定的时候。
〖One〗白宫新冠病毒事务协调员博克斯称,有模型预测纽约、底特律、新奥尔良等地的疫情或在未来7天到达拐点,并强调未来两周防疫工作至关重要,呼吁民众加强保持社交距离。
〖Two〗美国白宫于4月16日发布经济重启计划,该计划被称为“让美国再次开放”,分三个阶段逐步推进复工复产,最终决定权在各州州长手中。以下是具体内容:计划背景与核心原则疫情拐点判断:特朗普政府认为美国疫情已到达拐点,新冠疫情曲线有所平缓,进入“抗疫”第二阶段(经济重启阶段)。
〖Three〗美股市场:大幅高开,道指最高狂拉超1000点,截至发稿时大涨53%。市场反弹与疫情“拐点”预期、政策刺激及空头资金回流有关。外围市场反弹的核心驱动因素疫情拐点预期:白宫新冠病毒事务协调员博克斯称,纽约、底特律、新奥尔良等地的疫情或在未来6-7天抵达拐点,未来两周防疫至关重要。
〖Four〗特朗普言论的背景与依据据美国消费者新闻与商业频道(CNBC)报道,当地时间4月13日的白宫疫情简报会上,特朗普指出,美国新增新冠病毒感染病例的增长已趋于稳定,纽约州等热点地区的新增入院人数在周末期间有所减少。他认为这一现象是“抗击病毒的积极策略正在发挥作用”的明确证据。