乐观号
  • 首页
  • 快报
  • 动态
  • 洞察
  • 知识
  • 聚焦
首页 洞察
  • 【警方通报铜官区疫情最新情况,铜官区简介】

    【警方通报铜官区疫情最新情况,铜官区简介】

    洞察 •2026-04-28

    9月30日铜官区核酸检测时间+地点9月30日铜官区核酸检测时间地点和地点... 〖One〗03采样时间和地点2022年9月30日6:30-10:30,15:30-20:30采样点设置和具体开放时间由各...

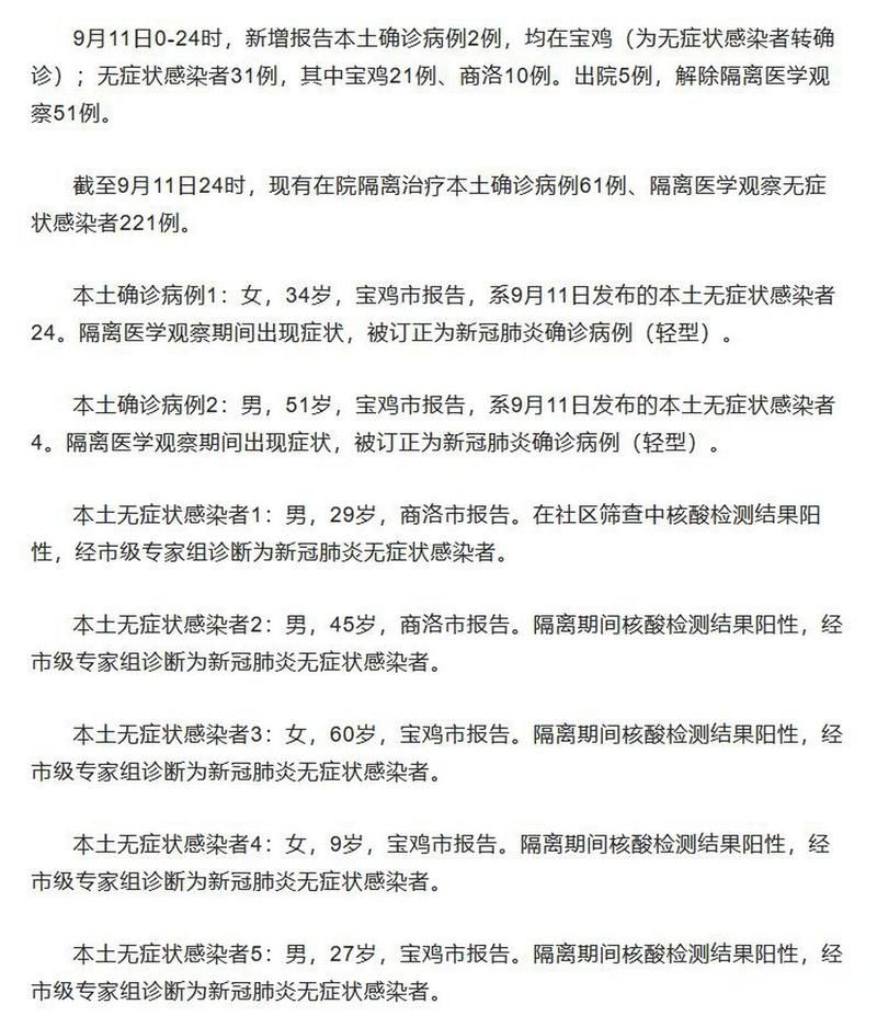
    警方通报铜官区疫情最新情况
  • 31省区市疫情高峰感染高峰进度查询(2021年疫情高峰险区)

    31省区市疫情高峰感染高峰进度查询(2021年疫情高峰险区)

    洞察 •2026-04-28

    怎么看疫情峰值时间 〖One〗看疫情峰值时间参考以下。首先在手机中打开微信,然后搜索城市数据库,找到相关小程序,并点击进入就可以看到全国各城市感染高峰进度数据预测了,数据每天更新,可以很方便的查询全国...

    31省区市疫情高峰感染高峰进度查询
  • 31省区市新增境外输入23例华州区19例/31省区市新增108例境外输入98例,本土10例

    31省区市新增境外输入23例华州区19例/31省区市新增108例境外输入98例,本土10例

    洞察 •2026-04-28

    听说南昌又要封城了是真的吗 没有封城,需要报备和隔离。9月13日起,莆田市、泉州市、厦门市人员暂缓来(返)西湖区。如必须来(返)西湖区人员须持有48小时内有效核酸检测阴性证明,并提前3天向所在社区(村...

    31省区市新增境外输入23例华州区19例
  • 保定最新通告:所有人员解封/保定解封最新消息

    保定最新通告:所有人员解封/保定解封最新消息

    洞察 •2026-04-28

    保定市莲池区东高庄村解封了吗? 〖One〗解封了。根据相关资料查询显示,截止2022年12月3日,保定市莲池区发布?关于调整风险区域?的通告自2022年12月4日0时起,莲池区无高风险区和低风险区,全...

    保定最新通告:所有人员解封
  • 警方通报龙陵县疫情最新情况/龙陵县百度百科

    警方通报龙陵县疫情最新情况/龙陵县百度百科

    洞察 •2026-04-28

    腾冲疫情防控电话 腾冲疫情防控电话:0875-5155237。2022年12月22日,腾冲市召开做好元旦春节期间疫情防控和疫苗接种视频部署会,进一步明确当前疫情防控工作重点、要点、难点,全面安排部署元...

    警方通报龙陵县疫情最新情况
  • 四川省巴中市恩阳区近期新增11例死亡病例/四川巴中恩阳区新闻

    四川省巴中市恩阳区近期新增11例死亡病例/四川巴中恩阳区新闻

    洞察 •2026-04-28

    11月3日巴中新增无症状感染者5例(四川巴中感染最新消息) 月3日0时至24时,巴中市新增无症状感染者5例。目前,该5例无症状感染者在市级定点医院集中隔离治疗,病情稳定。活动轨迹:5例感染者于2022...

    四川省巴中市恩阳区近期新增11例死亡病例
  • 包含浙江省杭州市桐庐县近期新增感染趋势爆发的词条

    包含浙江省杭州市桐庐县近期新增感染趋势爆发的词条

    洞察 •2026-04-28

    杭州站是高风险地区吗 不是哦截止2022-12-01 13:28:55 最新数据显示,杭州地区目前有3个低风险地区;有11个高风险地区。(图片来源网络,侵删)杭州站停运。截止2022年12月29日,根...

    浙江省杭州市桐庐县近期新增感染趋势爆发
  • 31省区市新增确诊20例含本土3例(31省区市新增确诊124例 本土117例)

    31省区市新增确诊20例含本土3例(31省区市新增确诊124例 本土117例)

    洞察 •2026-04-28

    最新!广东新增31例,广州新增9例,涉及5个区9个小区或场所 〖One〗截至2月9日24时,广东省新增新冠肺炎确诊病例31例,其中广州市新增9例,涉及海珠区、白云区、黄埔区、荔湾区、天河区共5个区的9...

    31省区市新增确诊20例含本土3例
  • 【6地新增确诊12例均为境外输入_5地新增境外输入病例16例】

    【6地新增确诊12例均为境外输入_5地新增境外输入病例16例】

    洞察 •2026-04-28

    国家卫健委:6日新增确诊病例6例,境外输入5例 月6日0—24时,全国新增确诊病例6例,其中境外输入5例,本土1例(海南);无新增死亡病例,新增疑似病例2例(均为境外输入,在上海)。具体数据及分析如下...

    6地新增确诊12例均为境外输入
  • 31省份新增9例本土确诊涉14省(31省新增21例确诊 本土病例15例)

    31省份新增9例本土确诊涉14省(31省新增21例确诊 本土病例15例)

    洞察 •2026-04-28

    最新!广东新增31例,广州新增9例,涉及5个区9个小区或场所 〖One〗截至2月9日24时,广东省新增新冠肺炎确诊病例31例,其中广州市新增9例,涉及海珠区、白云区、黄埔区、荔湾区、天河区共5个区的9...

    31省份新增9例本土确诊涉14省
  • 首页
  • 上一页
  • 1
  • 2
  • 3
  • 4
  • 5
  • 6
  • 7
  • 8
  • 9
  • 10
  • 下一页
  • 尾页

最近发表

  • 【刚察县今日新增感染趋势爆发,刚察县有什么景点】
  • 【3地增9例本土确诊_一地新增9例本土病例】
  • 31个省份新增6例均为境外输入/31省区市新增13例均为境外输入
  • 张家口经济开发区疫情足不出户最新消息(张家口经济开发区属于哪个区)
  • 全国新增确诊28例含本土23例:全国新增确诊病例1749例
  • 7地新增29例重症涉17省市/31省新增7例确诊jh
  • 龙子湖区通报11例无症状感染者详情_龙子湖路最新消息
  • 31个省份新增24例无症状感染者涉16省市_31省份无症状感染者36例
  • 铜梁区累计报告境外输入22例/铜梁确诊病例
  • 上海宝山区现有境外输入26例_上海宝山区有新型肺炎感染患者吗?

热门文章

  • 31省区市新增无症状感染者17例均在沿河土家族自治县:沿河最新疫情2026-04-27
  • 【普兰县最新最新通报:寻找同轨迹人员,普兰店疫情最新进展】2026-04-28
  • 专家:湖南永州蓝山县每年或现多个感染高峰_永州蓝山县是哪里2026-04-27
  • 2地新增28例确诊其中本土27例:31省份新增本土确诊2例j2026-04-28
  • 【全球新增重症15例,全球新增病例数】2026-04-28
  • 桃源县管控区标准最新公布(桃源县控制性详细规划图)2026-04-27
  • 31省市昨日新增2例阳性感染者(31省昨日新增2例本土确诊)2026-04-27
  • 【全球新增确诊27例均为境外输入_全球新增确诊最新数据】2026-04-27

© 2026 乐观号 鲁ICP备13019737号-1